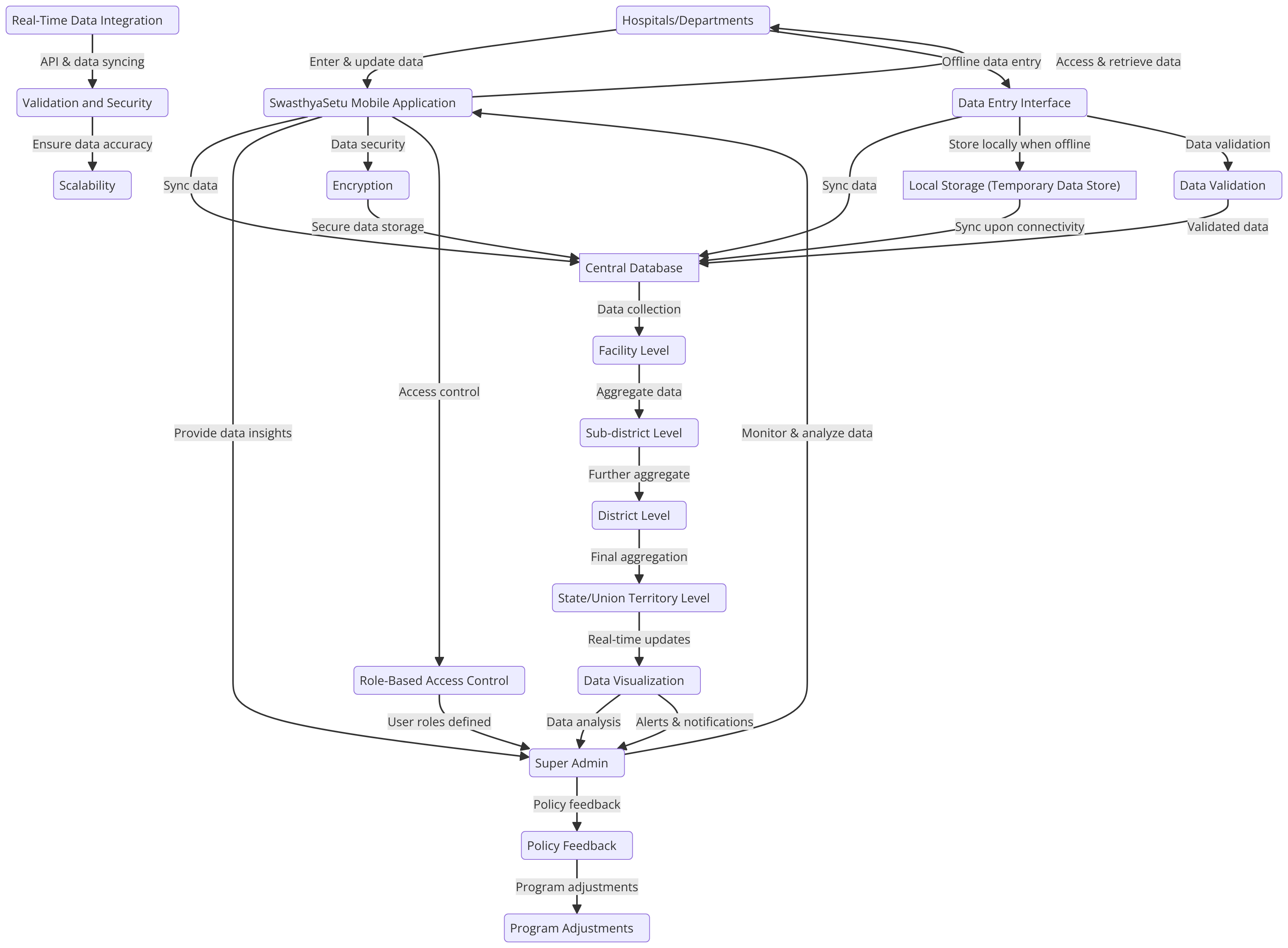
SWASTHYASETU Frontend Prototype

Figma Design

Loading... Loading...
Diagram